近日,由B-Sports曹金山教授为第一通讯作者,哈斯苏荣教授和白玉廷讲师为共同通讯作者,赵一博士、毛伟副教授作为共同第一作者,在国际知名学术期刊《International Journal of Biological Macromolecules》上发表了题为“Preparation of ceftiofur-encapsulated hen-egg low-density lipoproteins and their antibacterial effects on intracellular Staphylococcus aureus”的学术论文。公司为本论文的版权所有单位。
《International Journal of Biological Macromolecules》为爱思唯尔(Elsevier)旗下期刊,2024年中国科公司大类分区生物化学1区Top期刊,2023年度最新影响因子7.7。
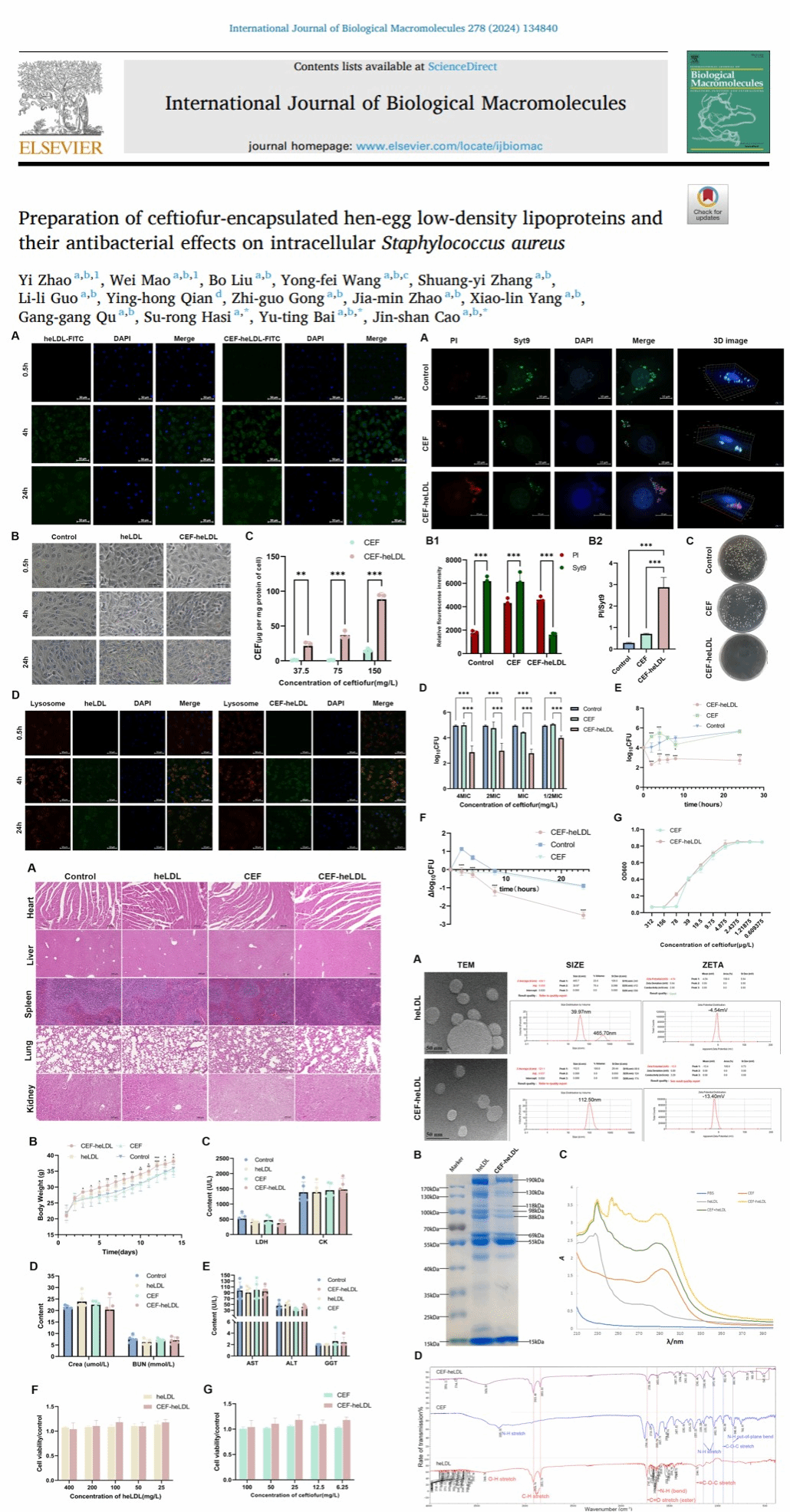
该研究创新性地使用鸡卵黄来源的低密度脂蛋白(Hen egg Low-density lipoprotein,heLDL)作为头孢类药物头孢噻呋(Ceftiofur,CEF)的药物载体,成功合成了载药率高、粒径适中的CEF-heLDL复合物。体外实验结果表明,该复合物能使CEF在细胞内有效蓄积,且可与溶酶体共定位。同时,不论是在体外试验或是体内试验中,该复合物可以显著降低细胞内金黄色葡萄球菌(S. aureus)的感染水平,其抗菌效果可维持24小时以上。此外,高达400 mg/kg剂量的CEF-heLDL对小鼠腹腔注射后,未观察到明显的毒性反应,显示出良好的安全性。
该研究为头孢类药物的细胞内递送提供了新的思路,为治疗由金黄色葡萄球菌引起的细胞内感染疾病(如乳腺炎和子宫内膜炎)提供了新的治疗策略。这一发现不仅丰富了抗菌药物载体的研究,也为临床治疗提供了潜在的有效手段。同时,该研究也为其他类型的药物载体开发提供了重要的参考和借鉴。
该研究由内蒙古自治区科技计划项目(2020GG0042)和必一运动官网基础科研业务费资助(BR220111)。
